KY开元集团官网
学校首页
学院首页
职能简介
人才培养
教师发展
实验实训
质量工程
管理制度
您的当前位置:
首页
>
教学简报
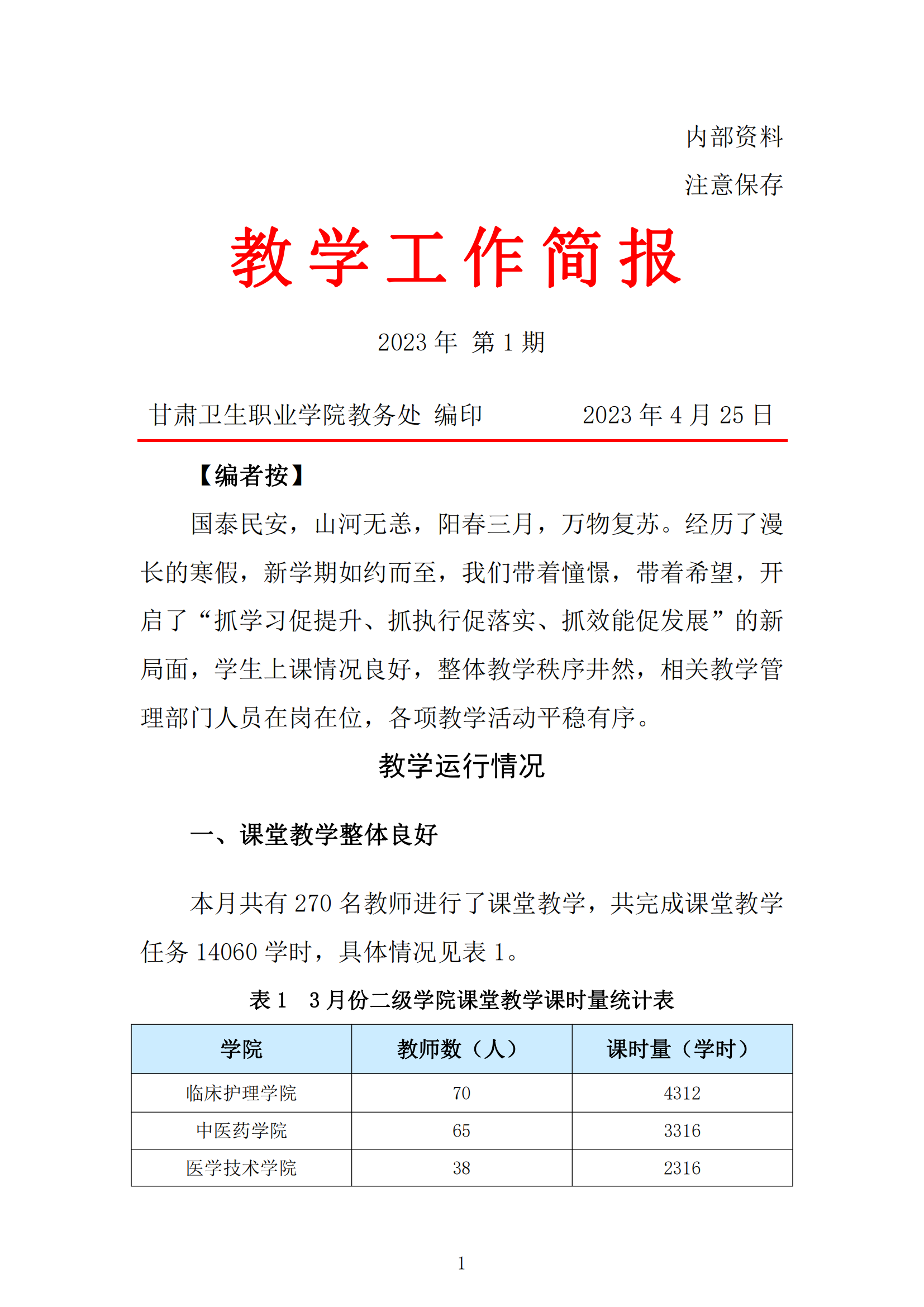
2023年3月份教学工作简报
发布时间:2023-11-09
来源:KY开元集团官网
点击数:3918
KY开元集团官网@版权所有 信息管理:教务处 技术维护:信息中心
地址:兰州新区职教园区九龙江街1666号